PA3GZK's SWR PROTECTION
16-may-2023


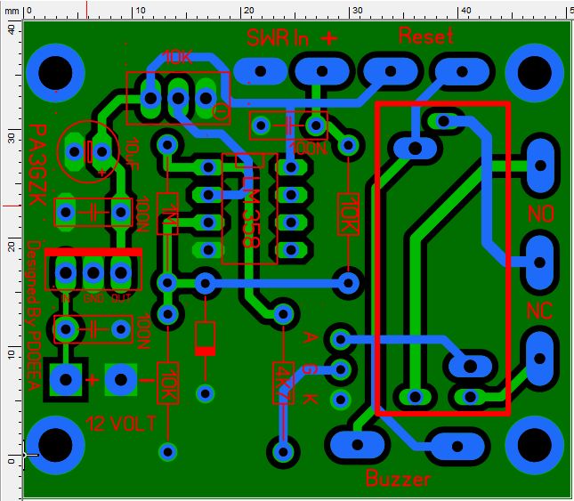
Real size.
INTRODUCTION
Both of us, PA3GZK and PA0FRI, have been intensively involved with MOSFET amplifiers. In addition, protections were necessary to prevent the FETs from dying.
PA3GZK desiged a simple circuit to interrupt the PTT line when the SWR is too high, so that the transmitter or amplifier does not work. The system is universally applicable.
CIRCUITRY
The required signal comes from, for example, an existing SWR/PWR meter. Ours is a DAIWA CN-101L. The point in the meter where the voltage is obtained, is the positive pole of the SWR meter (= SWR circuit).
This voltage is amplified with an LM358 and the amount of amplification can be adjusted with a 10 turn potentiometer. This allows the protection to be set when the SWR is greater than the value you selected (for example SWR > 2). The amplified signal makes the BT149 conductive, so that the relay responds and the PTT line is interrupted and the buzzer will sound.
The system works in all positions of the SWR/PWR meter, so ours in the 10 W, 100 W and 1 kW range.
The original state can only be restored if the reset is activated after you have corrected the cause of the bad SWR.
The relay is a very fast type that can handle the PTT line of all common devices. The total circuit consumes 38 mA. The universal diode prevents overdriving of the opamp.
PCB DESIGN
PD0EEA was willing to design the PCB, it turned out that the connections of LM358 were numbered incorrectly in the schematic. The correct numbers of the pins have been taken into account when designing the PCB.
See also the PD0EAA website: https://www.holland-shortwave.com/
